×
学校半岛(中国)一站式服务平台
English
半岛(中国)一站式服务平台
半岛线上平台
学院简介
现任领导
机构设置
学科建设
学科介绍
学生天地
综合新闻
研究生风采
温馨提示
学习园地
职场规划
学生党建
毕业生信息
师资队伍
师资动态
专任教师
兼职教授
导师风采
行政教辅
教学项目
本科生教育
经济学专业
国际商务专业
本科培养方案
经济学复合型人才培养...
教与学
常用下载
研究生教育
工作动态
规章制度
招生工作
培养工作
学位工作
博士后流动站
办事流程
辅修双学位
高端培训
精品课程
国家级精品课程
省级精品课程
校级精品课程
科学研究
学术讲座
科研动态
科研管理
科研成果
科研诚信
交流合作
国际合作
校外讲学
参加学术会议
学者来访
社会服务
社会服务
校友之窗
校友活动
校友捐赠奖励基金
校企合作
【青研经英】企业家论...
规章制度
党政管理
教学科研
学生工作
学院新闻
当前位置:
半岛(中国)一站式服务平台
学院新闻
上一篇:
下一篇:
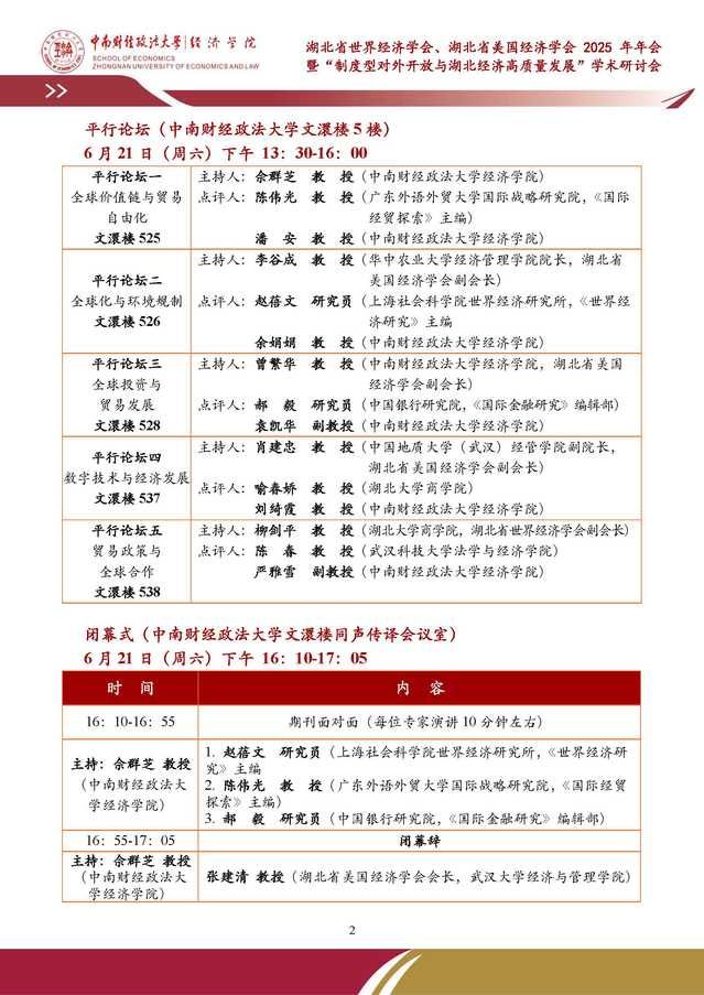
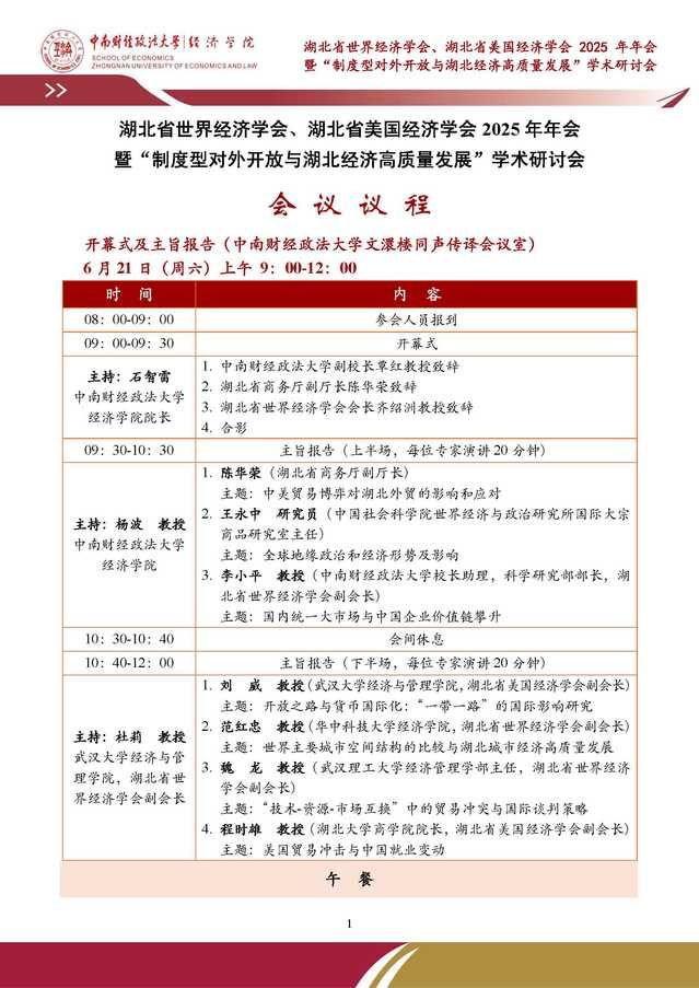
【学术会议】湖北省世界经济学会、湖北省美国经济学会2025年年会暨“制度型对外开放与湖北经济高质量发展”学术研讨会 会议议程
发布者:陈思琳
发布时间:2025-06-19
浏览次数:
235
星空app登录入口
|
华体会手机网页版
|
安博在线(中国)唯一官方网站
|
milan米兰官网_米兰milan(中国)
|
开云ty官网中国有限公司
|
韦德网站
|
mk体育平台
|
世界杯压球官网·(中国)官方网站
|
MK体育.(中国)官方网站
|